-
Email:
Callcenter_djid@komdigi.go.id -
Call us:
159 -
Webmail:
Surel

- Beranda
- Informasi & Publikasi
- Informasi Terkini
Pengumuman
Sosialisasi Rancangan Keputusan Menteri Komunikasi dan Informatika tentang Standar Teknis Alat Telekomunikasi dan/atau Perangkat Telekomunikasi Microwave Link
Menindaklanjuti penyusunan Peraturan Menteri Komunikasi dan Informatika tentang Penggunaan Spektrum Frekuensi Radio untuk Sistem Komunikasi Microwave Link yang akan mencabut dan menyatakan tidak berlaku Peraturan Menteri Komunikasi dan Informatika Nomor 2 Tahun 2019 tentang Penggunaan Spektrum Frekuensi Radio untuk Keperluan Microwave Link Titik ke Titik (Point-To-Point), maka standar teknis alat telekomunikasi dan/atau perangkat telekomunikasi microwave link yang selama ini ditetapkan dengan Peraturan Menteri Komunikasi dan Informatika Nomor 2 Tahun 2019 perlu ditetapkan kembali.
Sesuai dengan ketentuan Peraturan Pemerintah Nomor 46 Tahun 2021 tentang Pos, Telekomunikasi, dan Penyiaran, setiap alat telekomunikasi dan/atau perangkat telekomunikasi yang dibuat, dirakit, dan/atau dimasukkan untuk diperdagangkan dan/atau digunakan di wilayah Negara Kesatuan Republik Indonesia wajib memenuhi standar teknis yang ditetapkan oleh Menteri Komunikasi dan Informatika.
Sehubungan dengan hal tersebut, Direktorat Jenderal Sumber Daya dan Perangkat Pos dan Informatika telah menyusun Rancangan Keputusan Menteri Komunikasi dan Informatika tentang Standar Teknis Alat Telekomunikasi dan/atau Perangkat Telekomunikasi Microwave Link. Adapun hal-hal yang akan ditetapkan dalam Keputusan Menteri ini antara lain:
- Standar teknis alat telekomunikasi dan/atau perangkat telekomunikasi microwave link yang wajib dipenuhi oleh setiap alat/perangkat telekomunikasi microwave link yang dibuat, dirakit, dimasukkan untuk diperdagangkan dan/atau digunakan di wilayah Negara Kesatuan Republik Indonesia, yang tercantum dalam Lampiran Keputusan Menteri.
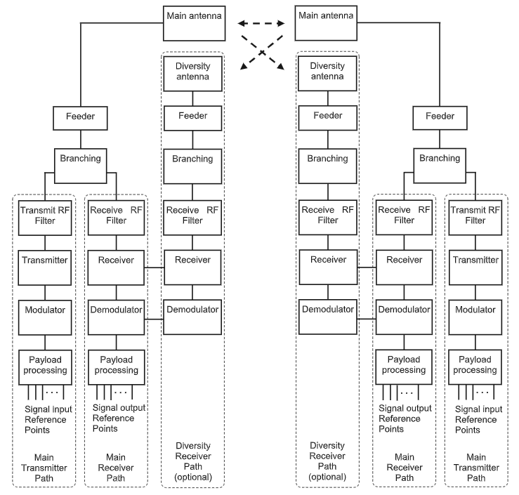
- Alat telekomunikasi dan/atau perangkat telekomunikasi microwave link titik ke titik merupakan alat telekomunikasi dan/atau perangkat telekomunikasi yang menggunakan sistem radio relai di atas 1 GHz yang menghubungkan titik ke titik (point-to-point) antara dua stasiun radio yang terletak pada titik yang tetap (fixed point) tertentu.
- Persyaratan teknis alat telekomunikasi dan/atau perangkat telekomunikasi microwave link dalam Keputusan Menteri ini meliputi:
- persyaratan catu daya;
- persyaratan keselamatan listrik;
- persyaratan electromagnetic compatibility;
- persyaratan frekuensi radio:
- frekuensi kerja;
- maksimum output power;
- spectrum mask;
- transmitter unwanted emissions in the spurious domain; dan
- BER sebagai fungsi dari receiver input signal level RSL.
- Standar teknis alat telekomunikasi dan/atau perangkat telekomunikasi microwave link yang bekerja pada pita frekuensi radio 17,7–19,7 GHz hanya berlaku sampai dengan tanggal 31 Desember 2027.
- Alat Telekomunikasi dan/atau Perangkat Telekomunikasi Microwave Link yang telah mendapat laporan hasil uji/test report sebelum Keputusan Menteri ini mulai berlaku tetap dapat diajukan untuk proses sertifikasi alat telekomunikasi dan/atau perangkat telekomunikasi sepanjang hasil uji tidak bertentangan dengan Keputusan Menteri ini.
Sesuai dengan ketentuan peraturan perundang-undangan, sebelum rancangan keputusan atau kebijakan ditetapkan, perlu memberikan kesempatan kepada para pemangku kepentingan serta warga masyarakat untuk menyampaikan tanggapan atas Rancangan Keputusan Menteri dimaksud. Adapun tanggapan dapat disampaikan dan kami terima paling lambat pada tanggal 13 September 2024 dan dapat disampaikan melalui email indr013@kominfo.go.id, sint005@kominfo.go.id, fauz001@kominfo.go.id, dan lign001@kominfo.go.id.
Sisipan: